事關促消費,重磅文件印發!
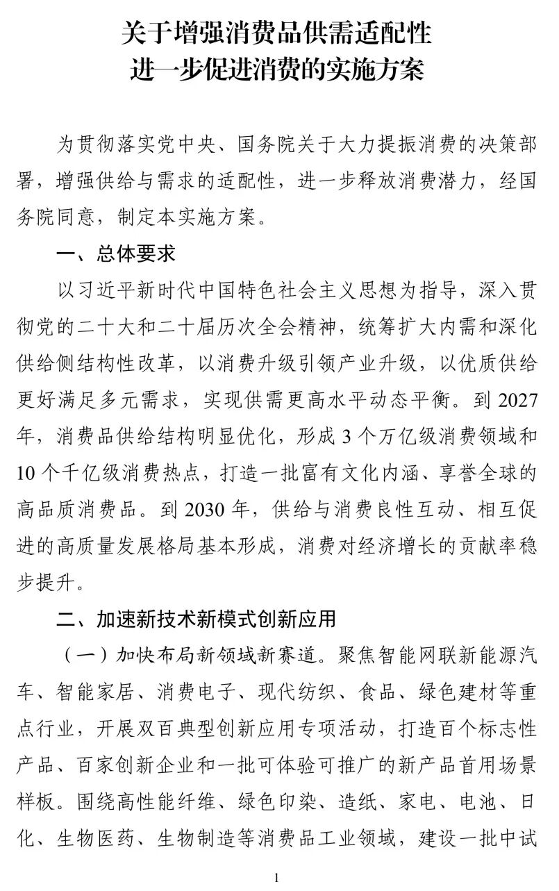
日前,經國務院同意,工業和信息化部、國家發展改革委、商務部、文化和旅游部、中國人民銀行和市場監管總局聯合印發《關于增強消費品供需適配性進一步促進消費的實施方案》。這是黨的二十屆四中全會召開后首個印發的關于促消費政策文件。

▲點擊上圖可查看詳情
《方案》提出,到2027年,消費品供給結構明顯優化,形成3個萬億級消費領域和10個千億級消費熱點,打造一批富有文化內涵、享譽全球的高品質消費品;到2030年,供給與消費良性互動、相互促進的高質量發展格局基本形成,消費對經濟增長的貢獻率穩步提升。
《方案》部署了5方面19項重點任務——
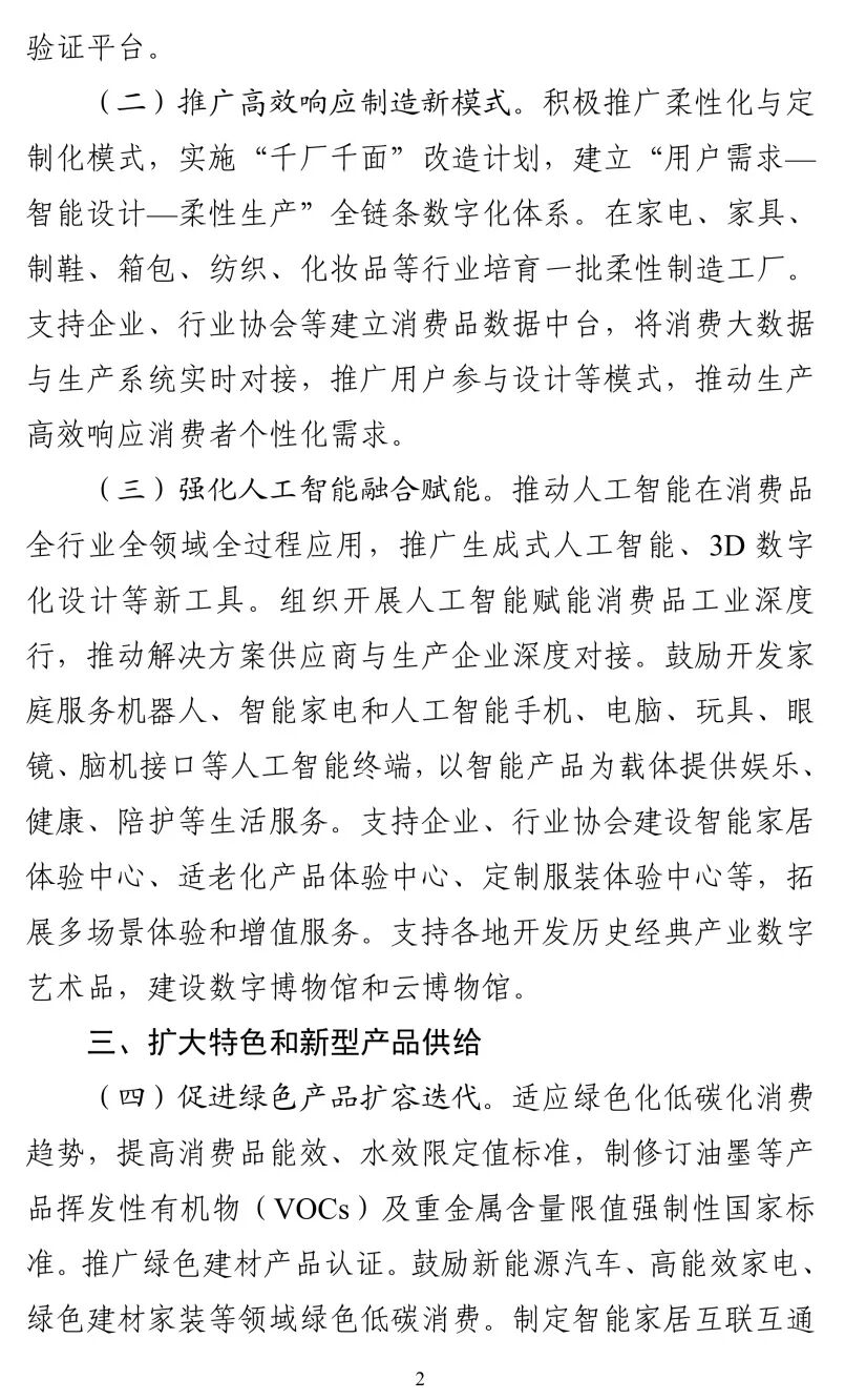
? 拓展增量,加速新技術新模式創新應用,包括加快布局新領域新賽道、推廣高效響應制造新模式、強化人工智能融合賦能等。
? 深挖存量,擴大特色和新型產品供給,包括促進綠色產品擴容迭代、推動農村消費品提質升級、大力發展休閑和運動產品、推動健康產品創新發展、擴大歷史經典名品影響力、拓展多元興趣消費供給等。
? 細分市場,精準匹配不同人群需求,包括豐富嬰童產品供給、加強優質學生用品供給、擴大時尚“潮品”供給、優化適老化產品供給等。
? 場景賦能,培育消費新場景新業態,包括積極推動消費品首發、有序發展平臺消費、規范發展共享消費等。
? 優化環境,營造良好發展環境,包括強化財政金融支持、舉辦特色活動、維護市場秩序等。
工業和信息化部 國家發展改革委 商務部 文化和旅游部 中國人民銀行 市場監管總局印發《關于增強消費品供需適配性進一步促進消費的實施方案》的通知
工信部聯消費〔2025〕252號
各省、自治區、直轄市人民政府,國務院各部委:
為貫徹落實黨中央、國務院關于大力提振消費的決策部署,工業和信息化部等六部門制定了《關于增強消費品供需適配性進一步促進消費的實施方案》,經國務院同意,現予印發,請認真組織實施。
工業和信息化部
國家發展改革委
商務部
文化和旅游部
中國人民銀行
市場監管總局
2025年11月25日








來源:工業和信息化部網站、新聞聯播
編輯:田巧蘭