2023年臨渭區生源地貸款續貸辦理流程來了!
臨渭區教育局生源地信用助學貸款續貸工作開始了,幫助有需要的續貸學子順利續貸,下面是關于生源地信用助學貸款續貸網上操作流程,請及時辦理。
續貸線上辦理步驟:
1、登錄在線服務系統

登錄國家開發銀行生源地信用助學貸款學生在線服務系統:http://www.csls.cdb.com.cn
2、申請續貸

進入首頁后,點擊【申請貸款】
3、更新個人信息

核對個人及共同借款人的相關信息,如有相關信息需要變更請進行修改。
4、手機認證

申請環節需要進行手機驗證,以確保貸款申請成功短信和回執驗證碼均發送到該手機號碼。
5、提交續貸申請

學生核實申請信息后,填寫助學貸款借款金額、期限以及續貸申明,提交申請信息。(注意:貸款期限一般選最長的,較長的貸款期限能幫你充分享受優惠政策,從容還貸)
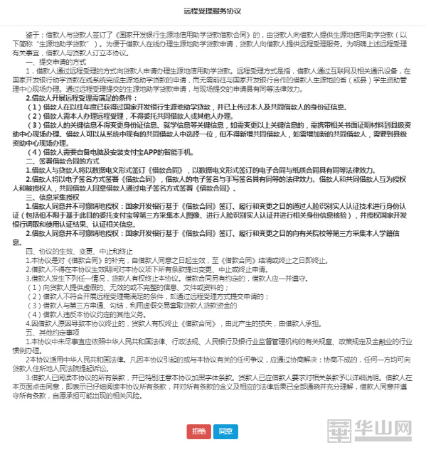
6、選擇辦理模式

提交申請信息后,系統將提示學生選擇”網上簽訂合同“或”資助中心現場簽訂合同“,需要同意《國家開發銀行生源地助學貸款續貸遠程受理協議書》,同意通過電子簽名方式簽訂助學貸款合同,并明確雙方法律責任。
7、合同信息確認

系統將自動生成合同預覽信息,學生檢查合同信息,如需修改,可返回填寫申請表界面,如無需修改,可點擊確定。
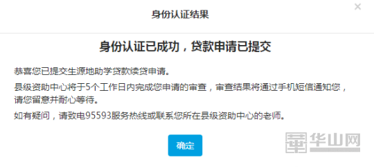
8、身份認證

學生確認合同信息后,在線服務系統會彈出身份認證二維碼,學生要通過APP掃碼 ,根據提示進行身份認證操作。
9、確認提交

完成在線申請辦理后,系統將會提示在線申請辦理完成,并將相關信息提交至資助中心。
10、接收回執驗證短信
續貸受理審查通過后,系統將會向學生手機發送回執碼短信,學生收到短信后登錄在線系統,下載并打印受理證明。
11、錄入回執
持回執前往高校報到,并請高校資助中心負責學生資助的老師于當年10月10日前錄入電子回執。
如有其他疑問,可撥打臨渭區教育局生源地信用助學貸款辦理服務熱線0913-3038507電話咨詢,也可以登錄在線系統:http://www.csls.cdb.com.cn咨詢。
編輯:于小歡
初審:盛戈
終審:李增平
編輯:臨渭頻道于小歡